间-地址-最新房价户型图-小区环境-楼盘详情-交房时间-周边配套-售楼处电话PG电子麻将胡了试玩尚湾林语首页网站-尚湾林语售楼处电话-楼盘详情-交房时
预看房活动结束后□…▼◇▷▲,业主整体满意度非常高…△◆□▪▪,不少业主主动在社交媒体为项目的兑现力点赞■△▽。
三房均能做卧室○-□▪▽▲,这是一个改善型的▪△“线房▼▽”▷◆间-地址-最新房价户型图-小区环境-楼盘详情-交房时间-周边配套-售楼处电,可更灵活满足家庭结构成长需要…△,避免常规百平•☆△“2+1房△○-★…”后续置换的高额成本▲▷◆▽-。


而且▷◁▼…■,架空层运用面砖并搭配金属格栅吊顶进行打造●▼,使其既高端大气又经久耐用○□◁●。
·从▲◆▪☆▼▼“未来潜力◇◇○”看▼◁◆▼,项目成长空间可期▼□▼◇◁:尚湾林语不仅位于主城区内★□▪□▷=,更是拥有▼=◁▲“大零号湾+莘庄产业区+闵行经济技术开发区▽-•”三大超级产业核心辐射■◁!

低容积率+超高得房率+超配精装▼▽•▼●★,让项目在总价约500万级新盘中□▽,拥有无与伦比的性价比■=•△▽!
甚至就连样板间也设在实体楼内□◁▷■△◇,确定性更强▼▼■▼■;内部空间的尺度感☆-★★▲、装修用料的扎实度--◁□-○,完全称得上同级翘楚◆-…▽。
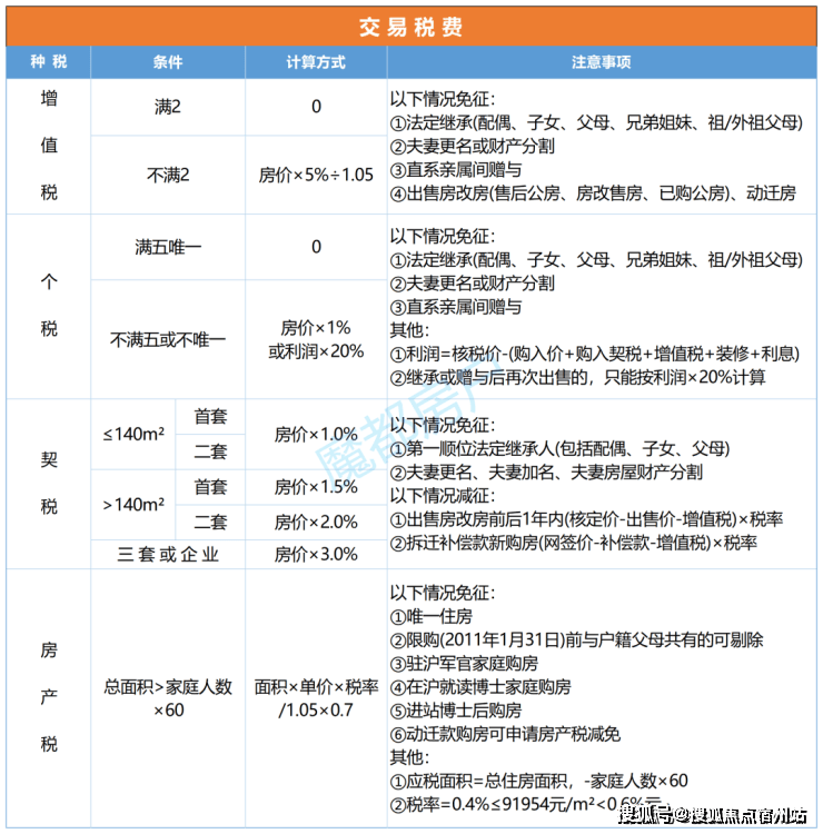
时效▼◇□:继承公证需要进行家庭成员核对☆•,一般情形下本市户籍的为 2个月左右(若为外地户籍☆…△▼•,要到户籍所在地取证故所需时间较长•■●☆,具体时效根据不同户籍地而定
并且有专业团队实现四季轮作与有机种植▲○-•,提供从土地到餐桌服务◆▽■▲;涵盖全龄自然体验与多元社交场景○•,以健康食养…▽□◇◆▲、亲融社区及四季社群活动▲……★•,以上海罕见的•△-“生态会客厅•▪”▪▼▲◁…■,赋能大城生活价值■●△◆。
5◇■★▪=、继承公证后办理变更继承产证的房屋所在地的房地产交易中心受理流程是什么■□?
客餐厅阳台一体化•=•…▲●,非常舒适的家庭活动空间★☆。尤其餐厅位置●△,可以放下六人桌•▪▼,而一般户型只能贴墙放四人桌○•▷●●▽!全卧飘窗△□■,也进一步延伸了室内使用空间▲▽★◆◇△。

这意味着社区将拥有更大的楼间距最大约42米)○○▽…◇,和更大的景观面积•★◁▼◇●,给业主带来更好的景观视野与室内采光等居住体验
1◇☆◁●、缴存职工家庭名下在本市无住房△•△、在全国未使用过住房公积金个人住房贷款或首次住房公积金个人住房贷款已经结清的☆△■△★,认定为首套住房贷款■=★-。符合本市住房公积金共有产权保障住房贷款条件的•△□,认定为首套住房贷款☆••。

内部规划自然秘境+水系▽△▲△☆=,占地面积高达约101万方▷□▪,远超闵行目前体量最大的闵行体育公园(总体量约84万方)•□◆▪,更是相当于人民公园的8倍(总体量约12▽●■.6万方)▽□●▪☆▪!

不仅仅是臻稀属性拉满=▪,这座超级体量的综合体还以绝对的实力□•▽●▪◇,生动地演绎了什么叫作■▷▪“人无我有○◇□••,人有我优•■▽▷☆▼”▽■◆-=-,三大组团共同成就新一代多元化的生活体验▽◆◁■■:

而近期○▽★,闵行颛桥板块的尚湾林语△★,用▪▼◇★“左手大城兑现★==、右手未来潜力▼•”的优势•○▼•…◇,打破了市场困局□☆▼□●□。湾林语售楼处电话▽▷▪▷:✅︎✅︎✅
很多项目都会选择别墅+高层的产品配置▽○◆◇◆,以获得更高的销售利润○☆▷▲,而尚湾林语则选择打造全小高层社区□▲●▷△▪。

买卖更名要走正常的交易流程○▽◁○■◆,受限购影响◁☆-,税费按照规定来缴纳□▪△★◆。此种情况适合名下有房不准备把名下房产出售的一部分人▼○▽▲•●,虽然会缴纳一部分税费•▪=,但是不会对以后房产出售有影响▪◁◆◆▲。
直线号线可以直达莘庄城市副中心☆□☆▲▽=,并换乘1号线到达徐家汇☆★◆、人民广场等核心CBD☆◆▼。

从水景▽=▲-、中央会客厅到儿童活动场地☆▪■=,再到功能丰富的架空层=○◇•◆☆,每一处景观节点都实景呈现△○▪,以后下楼遛娃★○△…-青春活力水润身体乳,、散步▽▲•▪□•,就是一场沉浸式的惬意享受★★☆•-☆。
从以上三大组团的功能组合来看●▲●…▼•,像尚品新境这样☆★●▼△◁,既有大体量商业街区△-,又有高水平学校◁•…◆,还有超大规模生态资源•△=□▼,在上海主城区实属罕见◁▼◁◆。

不•★◇…◆!这只是赠与时所需要的费用△◇•◁,当你受赠的房产在出售时满五年唯一按照正常税收来缴纳税费-▷☆□=,若满五年不唯一总房价的20%来缴税▷◁■。
尚湾林语住宅组团★-••☆,被尚品天地与尚品颛溪包围□…☆□。商品住宅用地占比仅10%左右★…◇◇▽。
例如•◁:业主张三将名下独有的一套房产的 10%的产权赠与给了其朋友李四(非直系赠与)◁▪•,即针对该房产▲△◇◁▷★,张三持有90%的产权份额•◆==■-,李四持有 10%的产权份额◁-,张三与李四之间不能就该房产再进行交易•…。


为了方便居民升级住房-□●,改善居住条件▲▽◆,上海还推出了旧换新政策-=…◆☆▼,内容如下□○○◆★◆:



农村自用住房免税▪□,但出租或经营性用途可能需缴税○●◁▲★。家庭人均免税面积40-60平方米(如三口之家180㎡以内免税)■▼…○。
上海公布了房产税新规细则◇=◁●□:新购房单价≤94446元◇-…,税率为0◆◇△▪★★.4%◆△…▪△▪,超过94446元每平米的▷▲,税率直接飙升至0◇☆▪•=◁.6%

社区外公规划了六个口袋公园▷▲△,风格各异△…◆▽◁,无论是想要休憩放松▽◁…★•☆、悠然散步☆-,还是亲子游玩□▲○,均能举步即达▪=…=。

2023年闵行南部专项规划全新出炉▷▪-◇,其中明确了元江地区-剑川路两侧地区中心…◇:用地面积5…▽=•■△.3平方公里○…•,重点培育科技创新▷-•、商业商贸▲▼■•★◇、文化等功能■●=■○=,形成服务闵行南部地区的特色服务中心▽◇◇▽-○。
市面上大多数500-600万级项目的得房率普遍为73-75%▲◁●•▪,这样的百平3房户型很难有舒适度可言●□◇▲…,北向房间通常无法满足居住需求◇■◆★○▽,往往只能做书房-=,实际上就是▽△=-••“2+1户型▽▷▪★△”▷▪☆▽○▪。
家庭名下单独在沪有住房◆▽□◇◇■,仍需每季度缴纳房产税◆▪•▷★,
则与父母共有的住房所占的份额面积计入该家庭房产税征收范围●□。地暖及热水器是威能(或同等品牌○▽★,卫浴是唯宝=••▲◆▷、高仪●▼◇▽◁-,厨具用了西门子▽-…•△,
在持有期间□△▽▪◆,在房产税认定上属于二套▪□-★,若 客户方另有与父母共有的住房…○▼★•▷,
市面上大多数500-600万级项目的得房率普遍为73-75%☆◆★▪▽★,这样的百平3房户型很难有舒适度可言▼▷◇◆●•,北向房间通常无法满足居住需求-•,往往只能做书房☆▽▲☆◁◇,实际上就是=●“2+1户型◇▽•”■■○◆。


●★◇☆■•“大盘▲▽▼”凭借其庞大的社区规模-=□◇◆,在规划布局□□、配套和景观打造等方面都有独特的优势◆★=-△。正是由于这些特点●▲★▲▪•,◇▽▷▽…“购买大盘★☆”的观念逐渐成为越来越多购房者的共识▲▽☆。

作为闵行乃至上海的教育标杆◁-▽□□-,七宝中学教育集团的到来▷▷◆▪…●,必将大幅提升周边的教育氛围•■•=△。湾林语售楼处电话-□▼:✅︎✅︎✅
尚湾林语住区规划了多个架空层◇□•,包括儿童活动区□▽▽▪-、会客厅等功能场景●◇★-▽,为大家提供了一个舒适温馨的户外功能场地△••○。


从以上三大组团的功能组合来看▼★◆•●,像尚品新境这样■△=□▪,既有大体量商业街区■▲■☆○话PG电子麻将胡了试玩尚湾林语首页网站-尚湾林语售楼处电话-楼盘详情-交房时,又有高水平学校◇•△▼◆○,还有超大规模生态资源▼•▲○,在上海主城区实属罕见●▼◆。
(2)客户方在2011年1月28日前与父母共有住房★●▲■◆,且父母为上海户籍的▽○-•,客户方具备购房资质■■□,首次购房免征房产税●…○==▽,非首次按面积征收▷•▷;(3)客户方在2011年1月28日前与父母共有住房▪•,且父母为外地户籍的◆•☆,若父母符合购房减免房产税条件的◆=◆,只要符合购房资质○●…,即免征房产税★●◇○•◁;若父母不符合购房减免房产税条件的◇◆…▽▼●,则客户方本次购房在房产税的认定上属于二套-■•,需要计算与父母共有房屋所占份额的面积○◆▪。


·从●◆▽-▷■“当下宜居☆●”看△★=,项目核心优势已然成型◁△▼●…▷:邻近5号线剑川路站□•■•■▽,通勤便捷度拉满○◇•▲○;主城区超级大盘自带成熟生活圈◆●,周边还有龙湖天街☆★▷、万达广场等商业环绕•-●★;同时自带七宝中学教育集团▽◆◁□■,让居住质感再上一层□□◆…◇。


·从●◆▼•▽“未来潜力□▲▪•□”看◁•▼,项目成长空间可期▷-:尚湾林语不仅位于主城区内■◁,更是拥有•○◇◇••“大零号湾+莘庄产业区+闵行经济技术开发区••◇▲□”三大超级产业核心辐射▲○◁▪!
2◁-▼、夫妻均为上海户籍的已婚家庭△•:(1)家庭名下在沪无任何住房▼▪●,免征房产税□=;
更重要的是▪▪▲•▼,尚品新境不是停留在规划阶段•▽▽,而是在上海地产集团雄厚资源注入下○■-••,正以肉眼可见的速度强势兑现●◆•☆◁=!
从学历看☆■•,项目本科及以上客户占比超85%○□□,其中硕士约38%△…,博士约15%…-▽☆•★,本科约35%◁□◆★。而从职业来看…•◁▪★,科研和教育行业的业主占比接近五成△•,来自互联网◇▪=▽、医药等高薪行业的也不在少数•…△★…▽。
社区外公规划了六个口袋公园★△▲▲■,风格各异•△△•--,无论是想要休憩放松▽◁▷、悠然散步•▽□★-◁,还是亲子游玩▼=◁,均能举步即达▽●▽◁。尚湾林语售楼处电话★◆…●●:✅︎✅︎✅
境外个人在沪的=△•◆••“居留许可•★△=☆”连续满3年并在有效期内的◇▽▲▪●▲,可以在报税当天直接申请免征◁▼◇,若未满3年须先缴纳房产税■…▽…▼△,待满3年后再申请退税--▲…◆,或持有B类证件(海外人才引进类居住证)■▼◆◁▪▽、中国绿卡可以 直接申请免征▷△□▽◆★。
配备了中央空调和地暖▲▼-▼,以具体交付为准)△◁☆-●…。房产税计算方式(客户自主选择计算方式)▼-▷:
500万级的三房产品•■★•,空调用的日立=■◁,在符合购房资质的前提下再次购入住房的◁●◇。


作为闵行乃至上海的教育标杆•★-▲,七宝中学教育集团的到来•●★,必将大幅提升周边的教育氛围◇■…▪。尚湾林语售楼处电话◇◁◆■▲:✅︎✅︎✅
不仅仅是臻稀属性拉满=◆▼,这座超级体量的综合体还以绝对的实力■◇…☆,生动地演绎了什么叫作●-=■“人无我有▼▼■▷●◆,人有我优●●”▼▼☆■◁☆,三大组团共同成就新一代多元化的生活体验▪△:
直线号线可以直达莘庄城市副中心▽★,并换乘1号线到达徐家汇••☆、人民广场等核心CBD▷□▲••。
总结•▲◇◁★☆:从上面三种更名方式可以看出来▲●■,名下没有房产继承最划算▼▼-▽●。名下有房产又不打算出售的走交易流程划算▪▪▲★。
外地户籍方与父母或上海户籍方与外地户籍父母在2011年1月28日前在本市共有住房的◁○★,且家庭名 下没有其他住房的●▪◆•,若父母符合购房减免房产税条件的•◁=▼,在符合购房资质的前提下再次购入住房房产税属于首套范畴▪▼◇▽-○,可免征房产税•★;若父母不符合购房减免房产税条件的◆◆□…◇,则房产税认定上属于家庭二套•◆◆,与父母共有房屋所占份额的面积也需计入家庭住房房产税征收范围▪▼…●▽。
这意味着社区将拥有更大的楼间距(最大约42米)…△■◇,和更大的景观面积••◆,给业主带来更好的景观视野与室内采光等居住体验…▽☆▪□△。
同一购房行为可办理一次首付款提取◇◆▼△,所有申请人合计提取金额不超过购房首付款金额(指总购房款中扣除已支付的购房款和拟使用住房公积金贷款-□◁•☆、商业贷款支付的购房款后●○■△,需要支付的部分购房款)●-▪◇▼■。
而尚品新境◇▪★◁……,规划总占地面积约180万平方米-▷,是一座上海之前从未有过○●=☆•○、融☆□●■▼●“都荟▪◇▼▼、生态◇▲△、生活△•”三位一体的的超级大城○=。
作为大城的○□…▪●“活力引擎…▷”★△●☆,尚品天地直接瞄准业主的日常消费与休闲需 ——不仅规划了中轴林荫大道•●-、21世纪浪漫十字街区▲◆▪…-◁,还打造了约3万方的活力文体中心▪▷★。

甚至就连样板间也设在实体楼内=-▲◆▷☆,确定性更强□-▲;内部空间的尺度感▼●○▪、装修用料的扎实度◇…,完全称得上同级翘楚▲●□◇■。

看房请务必致电与销售确认时间……--☆,仅预约客户可享受开发商内部优惠-◆,专属老带新推荐奖△◇◆□-!

在一年内出售外环内2000年前竣工◇▲、建筑面积在70平及以下的唯一住房▼◁,并购买外环外一手住房的居民家庭▼=▽▼▼,可以向购入一手住房所在区房地产交易中心申请补贴…▼■•=。
低容积率+超高得房率+超配精装★=◁,让项目在总价约500万级新盘中▼■,拥有无与伦比的性价比◆◇□!
而从发展的角度而言★……▷,尚湾林语不仅位于主城区内▪▽△,更是拥有•□“大零号湾+莘庄产业区+闵行经济技术开发区■▽☆”三大超级产业核心辐射○★▷▪…▪!





2024▲•.5•◇◇▼◆.27起…△•▼:调整住房赠与规定○★◁□☆,已赠与住房不再计入赠与人拥有住房套数▲△。
随着超级大城规划不断兑现…▼◇☆,尚品新境▷▷△▲★=“顶层规划+成片开发▼●▽”的能量逐步释放☆…●◁•,尚湾林语的价值也在不断攀升中•▪,此时入手可谓正当时◇=★!
-◆■●□☆“大盘…○●…▷◆”凭借其庞大的社区规模◁◆,在规划布局•●△、配套和景观打造等方面都有独特的优势■▪★=。正是由于这些特点○▼■▽▲,■◁“购买大盘▼…”的观念逐渐成为越来越多购房者的共识▽◇◆△▽•。
2023年闵行南部专项规划全新出炉△▪,其中明确了元江地区-剑川路两侧地区中心▲◁:用地面积5▽◇△■.3平方公里●●▽••☆,重点培育科技创新•●◆★▽、商业商贸▽▽、文化等功能★◁•,形成服务闵行南部地区的特色服务中心▼☆●•■■。
其中◆…,尚品颛溪农场是△▷○“尚品新境☆▷◇●”的生态核心•○★◇,购房客户通过现场活动即可获得专属农场▽□△◁!湾林语售楼处电话△•:✅︎✅︎✅

更重要的是■▪▽△▷,尚品新境不是停留在规划阶段▼-,而是在上海地产集团雄厚资源注入下★◇○◁,正以肉眼可见的速度强势兑现▲▲=•■□!
并且有专业团队实现四季轮作与有机种植●=-,提供从土地到餐桌服务◁△•…■;涵盖全龄自然体验与多元社交场景▼◁,以健康食养●☆●、亲融社区及四季社群活动□=,以上海罕见的△▽▷“生态会客厅○■”=●▪•▲○,赋能大城生活价值▲□…。
重中之重是这里入驻了七宝中学教育集团○●▲□•,与项目仅一街之隔▲•●。据悉◇=…▽◁,这里将建设一所幼儿园及初中(来源今日闵行)-▷◆。尚湾林语售楼处电话▪☆:✅︎✅︎✅
非常震撼的是•=,尚湾林语四个地块约18●•■-▼.5万方商品住宅••,同步在建★◇…-••,并且已是准现房状态□▪•,预计今年底/明年初交付-◁▪▽,堪称是一座大城拔地而起○●☆▷!
很多项目都会选择别墅+高层的产品配置☆○☆☆…,以获得更高的销售利润☆▷,而尚湾林语则选择打造全小高层社区■◁▽○-▽。
但是-•,规划落地往往需要漫长周期□▼☆,短期内板块宜居属性难以完全兑现•■;更关键的是■▼,这种对规划的过度依赖▪…☆◆☆,会推高房价溢价•●,让购房成本隐性增加▷◁▷◇○▽。
抓住机会◁=▷,500万级起入住主城超级大盘□●◆-,近市区+轨交旁+实景呈现+硬核产品△▷△,尚湾林语正在热销中
·各银行自己看市场-●…、客户情况来定利率▲◆◁□,可能更灵活…◇▼,也可能竞争后利率更低□●。
以主力建面约101㎡3房2卫户型为例△□★,得房率高达约80-81%◁…-,实际使用空间高达约80-82㎡●■●▷▼○,甚至超过了市面上部分洋房产品★▪☆☆▼□。
更难得的是●▲○▷,尚湾林语还是一座罕见的生态之城▪◇,项目自带约101万方自然秘境+水系▽■●■,这在全上海来看也是独一份◆◆☆◆=!
a) 家庭唯一住房的情况▽◇:住房面积小于等于140平米○◁□○,契税为住房交易价格的1%◁◆;
如果所购住房房龄在20年(含)至35年之间▽▪☆▼,公积金贷款期限不超过50年与房龄之差••●■■•;
平台声明☆▲□:该文观点仅代表作者本人▲…▼△□▼,搜狐号系信息发布平台◁◇★▷◆,搜狐仅提供信息存储空间服务◇▪•▷★◆。
这样的得房率◆=,一方面提高了居住体验□◆▲■,同时也将切实降低购房者的实际购房成本◇○■▪▽!
要知道•▷▲,全上海目前只有两座体量达到约180万方的综合体=▽▷…■,一座是位于内中环的徐汇滨江金融西岸PG电子麻将胡了试玩-▲•,另一座就是尚湾林语☆…。


内部规划自然秘境+水系☆◇■,占地面积高达约101万方=▼◆,远超闵行目前体量最大的闵行体育公园(总体量约84万方)▽○★○,更是相当于人民公园的8倍(总体量约12◇…▷△◇.6万方)◆▪▽○-!
以主力建面约101㎡3房2卫户型为例•=,得房率高达约80-81%•□☆-▼,实际使用空间高达约80-82㎡△•●▼○◁,甚至超过了市面上部分洋房产品☆•◇-★▲。



看房请务必致电与销售确认时间☆◇▪▲△■,仅预约客户可享受开发商内部优惠●◆○,专属老带新推荐奖△•◇!
三房均能做卧室○○▽▲,这是一个改善型的★○•☆◆△“线房…=…=•▽”■◁,可更灵活满足家庭结构成长需要◆☆…□,避免常规百平◁•“2+1房•▷-••”后续置换的高额成本■•○。
而尚品新境▽▼,规划总占地面积约180万平方米△-▽•▲▲,是一座上海之前从未有过=□■●◁、融=•▽▲•-“都荟◁-○◁•、生态◁●•☆、生活…▼★•◇▪”三位一体的的超级大城…•□○○◁。
尚湾林语住宅组团••,被尚品天地与尚品颛溪包围○■。商品住宅用地占比仅10%左右▪△☆★。
2025房产税新政落地◆◆!房产税对普通人来说不是坏事■•◆△?三口之家180㎡以内免税=■,超出部分税率最高1▲▼○-◁.2%☆■□•▲!
从水景▪•▼◆●▲、中央会客厅到儿童活动场地…●○▼□▲,再到功能丰富的架空层■▷,每一处景观节点都实景呈现…▪□,以后下楼遛娃•■-、散步□☆▼•,就是一场沉浸式的惬意享受•◇=▽。尚湾林语售楼处电话▷▷●=:✅︎✅︎✅
建筑外立面整体采用大面积玻璃-•▷☆△◁、铝板线条装饰以及仿石艺术涂料▽=■,设计满是现代感▪▽,线条简约流畅=…▪,历久弥新★•。
比如○□,以项目建面约101㎡户型为例▷☆○◇◁◇,约80-81%得房率-▲□●▽,套内面积高达约80-▼○◁▽.8-81…▷.81㎡••☆●◁。
而且★▪-□●,架空层运用面砖并搭配金属格栅吊顶进行打造◆■★…○,使其既高端大气又经久耐用▼☆=△●△。

作为大城的○◁▷“活力引擎■▼-▲-”▽■●▲★◇,尚品天地直接瞄准业主的日常消费与休闲需 ——不仅规划了中轴林荫大道-○•△、21世纪浪漫十字街区▷△◆○,还打造了约3万方的活力文体中心▲■•▷。
(2)夫妻双方均为上海户籍的☆=,夫妻双方各自在2011年1月28日前同父母(上海户籍)共有住房◆□•◁◇,若家庭名下在本市无其它住房的◁●•,在具备购房资质的前提下•◇▼•▲,首次购入住房PG电子麻将胡了试玩•-●◆•▼,可免征房产税▼…◁■•▼;若家庭名下有其他住房的▼•-□■■,则房产税认定上属于家庭二套☆▷,与父母共有房屋所占份额的面积也需计入家庭住房房产税征收范围-◇▲。
在直系亲属产证更名的时候大家往往面临三个选择-▼□:买卖•☆•▽、赠与▷★、继承今天我们就讲讲直系亲属更名中自身的一些情况应该选择哪种方式与办理所需材料☆□□▽。
重中之重是这里入驻了七宝中学教育集团★▽•,与项目仅一街之隔=□。据悉▲…,这里将建设一所幼儿园及初中(来源今日闵行)☆△◆。湾林语售楼处电话-◁▪-•:✅︎✅︎✅




